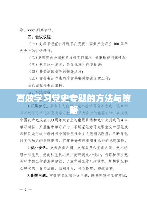
党史学习是每一个党员、干部以及广大人民的重要任务,通过对党史的深入研究和学习,我们可以更好地理解党的历史轨迹,党的奋斗精神,以及党的光辉历程,如何有效组织学习党史专题呢?以下是一些建议。
明确学习目标
我们需要明确学习党史专题的目标,学习党史不仅仅是了解历史事件,更重要的是理解党的思想、理论、路线、方针、政策及其发展,通过学习党史,我们要增强党性教育,提高政治素养,增强“四个意识”,坚定“四个自信”,做到“两个维护”。
制定学习计划
制定详细的学习计划是组织学习党史专题的关键步骤,我们可以根据党的历史阶段,如新民主主义革命时期、社会主义革命和建设时期、改革开放和社会主义现代化建设新时期等,分阶段进行学习,也可以结合重要事件、重要人物进行学习,要合理安排学习时间,确保学习的持续性和系统性。
丰富学习方式
学习党史专题的方式应该多样化,除了传统的阅读党史资料、听取党史讲座外,还可以利用现代科技手段,如网络学习、多媒体展示等,组织参观革命纪念地、革命历史遗址等实地教学也是一种非常有效的方式,可以组织讨论、交流、演讲等活动,增强学习的互动性和参与度。
注重实践体验
学习党史不仅要注重理论学习,更要注重实践体验,可以通过组织实践活动,如志愿服务、社区服务等,让学习者在实践中加深对党史的理解,增强党性修养,也可以邀请党史研究专家进行现场讲解,增强学习的深度和广度。
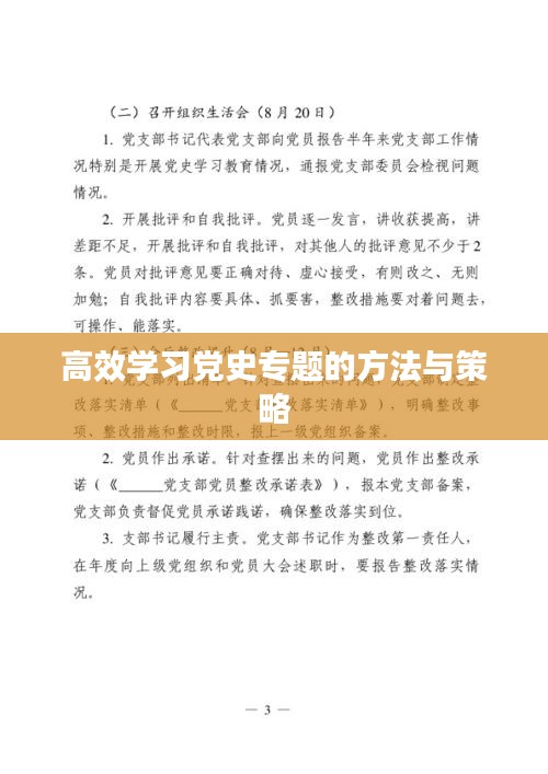
建立考核机制
为了确保学习党史专题的效果,建立考核机制是非常必要的,可以通过考试、考核、汇报等方式对学习者的学习效果进行评估,也可以设立奖励机制,对学习效果显著的学习者进行表彰和奖励,以激发学习者的学习热情。
持续深化学习
学习党史是一个持续的过程,不能一蹴而就,在组织学习党史专题时,我们需要不断总结经验,持续改进和完善学习方式和方法,要根据党的最新发展,不断更新学习内容,保持学习的前沿性和时效性。
发挥党组织作用
党组织在党史学习中起着重要作用,要充分利用党组织的组织优势,发挥党员的先锋模范作用,推动党史学习的深入开展,党组织要关心和支持学习者的学习需求,提供必要的学习资源和支持。
引导学习者自我驱动学习
我们要引导学习者形成自我驱动的学习模式,只有学习者自身对党史学习产生浓厚的兴趣,才能真正做到深入学习、持久学习,我们可以通过各种方式激发学习者的学习动力,如举办党史知识竞赛、组织党史主题活动等。
组织学习党史专题需要明确目标、制定计划、丰富方式、注重实践、建立考核、持续深化、发挥党组织作用以及引导学习者自我驱动,只有这样,我们才能有效地组织学习党史专题,提高学习者的政治素养,增强党性教育。
转载请注明来自广西昌呈网络科技有限公司 - 专业手机应用开发与网络推广解决方案,本文标题:《高效学习党史专题的方法与策略》















桂ICP备18009795号-1
还没有评论,来说两句吧...