引言
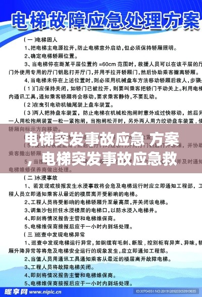
电梯作为现代建筑中不可或缺的垂直交通工具,其安全运行对于保障人们的生命财产安全至关重要。然而,由于设备老化、维护不当或突发故障等原因,电梯事故时有发生。为了应对电梯突发事故,制定一套有效的应急方案是必不可少的。本文将详细阐述电梯突发事故应急方案的内容,以提高公众的安全意识和应对能力。
事故发生前的预防措施
1. 设备维护保养
定期对电梯进行全面的检查和维护,确保电梯的各个部件处于良好状态。这包括对电梯的控制系统、制动系统、门机系统等进行检查,以及更换磨损的零部件。
2. 安全设施检查
确保电梯内外的安全设施完好,如紧急通话按钮、消防按钮、安全带等。同时,对电梯井道和底坑的安全防护进行定期检查。
3. 人员培训
对电梯操作员和物业管理人员进行专业的安全培训,提高他们对电梯事故的预防意识和应急处理能力。
事故发生时的应急处理
1. 发现事故
当电梯出现异常情况,如突然停止、坠落、门无法开启等,乘客应立即按下紧急通话按钮,通知相关人员。
2. 保持冷静
在等待救援的过程中,乘客应保持冷静,不要慌乱,避免造成二次伤害。
3. 通讯畅通
保持与救援人员的通讯畅通,提供准确的位置信息和事故情况。
4. 遵循指示
救援人员到达后,乘客应按照指示行动,如解开安全带、协助救援等。
事故发生后的处理措施
1. 事故调查
对事故原因进行详细调查,查明事故原因,并采取措施防止类似事故再次发生。
2. 公众告知
及时向公众通报事故情况,包括事故原因、处理措施和预防措施,以消除公众恐慌。
3. 责任追究
对事故责任人进行严肃处理,追究其法律责任。
应急方案的演练与培训
1. 定期演练
定期组织电梯突发事故应急演练,提高工作人员和乘客的应急处理能力。
2. 安全知识普及
通过举办讲座、发放宣传资料等形式,普及电梯安全知识,提高公众的安全意识。
结语
电梯突发事故应急方案的制定和实施,是保障人民群众生命财产安全的重要举措。通过加强预防措施、提高应急处理能力,我们可以最大限度地减少电梯事故的发生,为公众创造一个安全、舒适的出行环境。















桂ICP备18009795号-1
还没有评论,来说两句吧...